社團法人台灣個資保護促進協會
首頁
課程報名
個人資料保護管理人員訓練課程
個人資料保護查核人員訓練課程
證書維護辦法
協會服務
組織全員個人資料保護教育訓練 (企業包班)
輔導組織擬定個人資料安維計畫
個資專欄
個資新聞
協會成果
關於協會
協會簡介
組織章程
組織架構與成員
隱私權政策
更多
選單
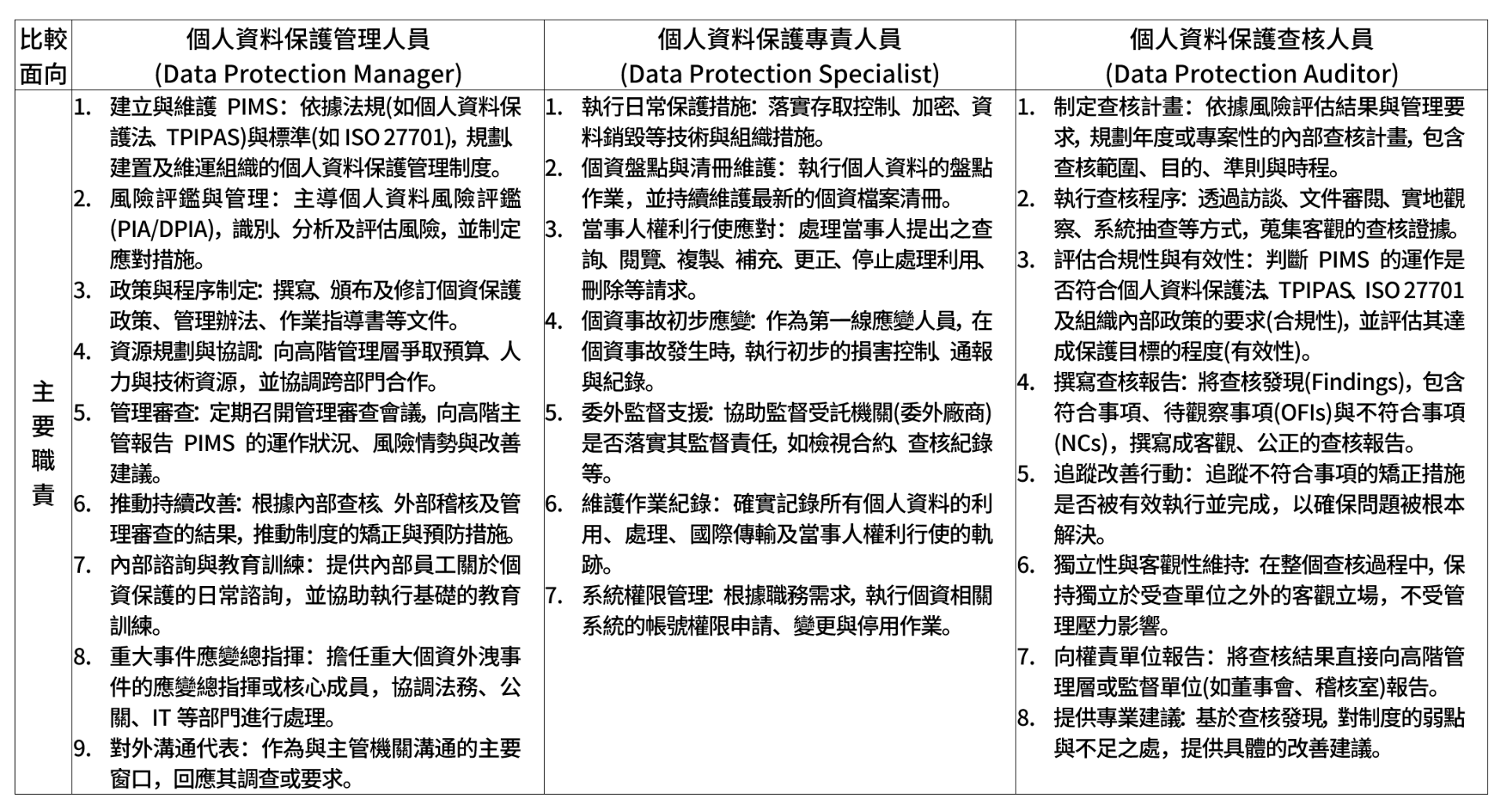
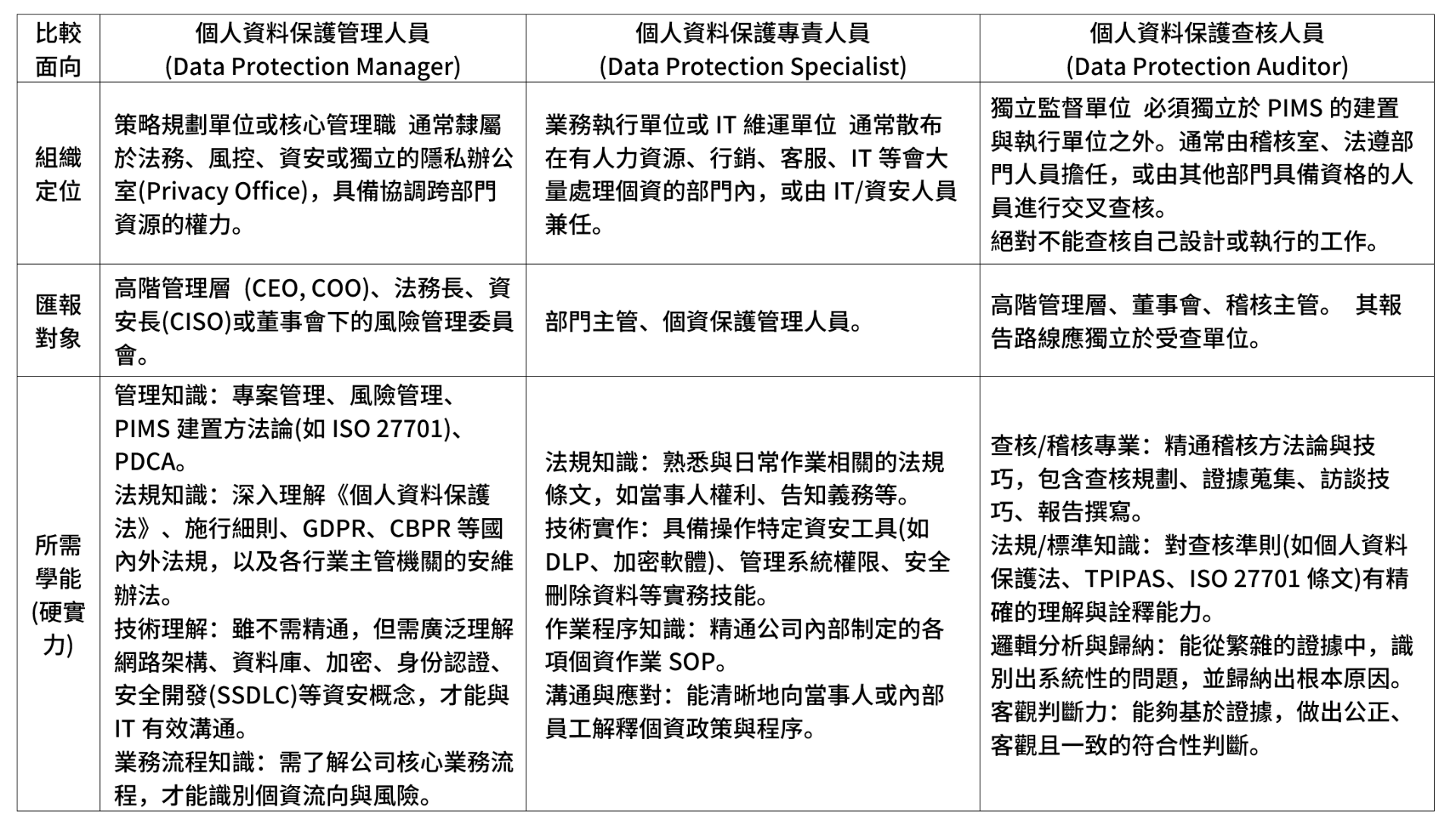
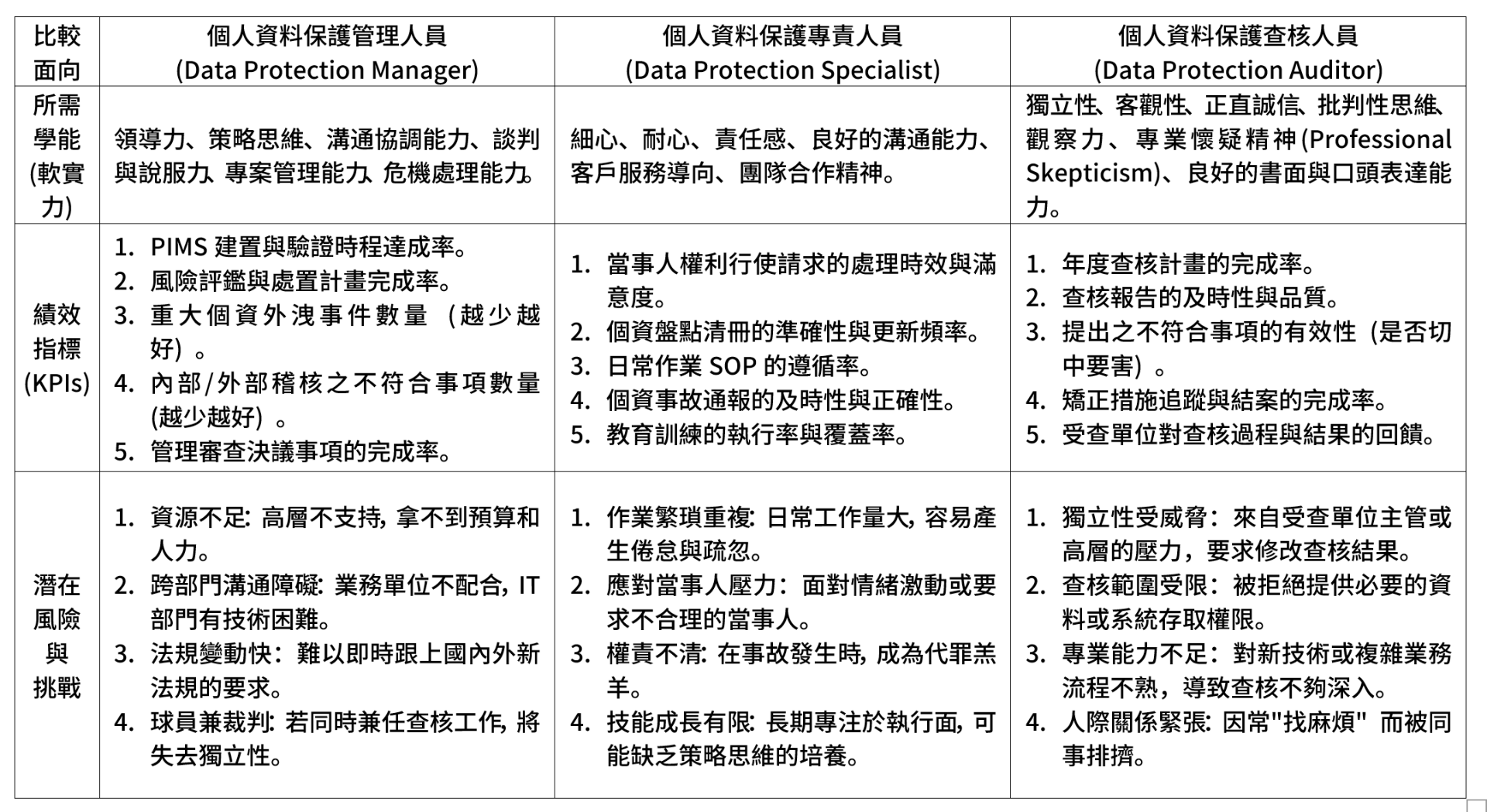
【深度解析】企業個資保護鐵三角:專責、管理、查核人員到底差異在哪?(中)
2025-11-12
從不同視角剖析角色差異:一表看懂三大角色
詳細職責、技能與要求比較表
詳細職責、技能與要求比較表
--副理事長/教育訓練委員會主委 王彥然
Share
Tweet